
Info Peluang Bisnis
Situs Perantara.Net ini berisi ide dan informasi bisnis. Peluang apa saja yang ada, mungkin cocok untuk menambah penghasilan Anda.
Peluang Bisnis Cincin Batu Akik di Indonesia dan Malaysia
Sekedar untuk menyambut AFTA ASEAN di Indonesia, berikut ulasan singkat prospek bisnis cincin batu akik di Indonesia dan Malaysia. Batu Akik Merupakan batu alami yang bagus dan banyak di temukan di Indonesia, memiliki keunikan dan keindahan tersendiri. Beda dengan...
Peluang Usaha Penjualan Batu Mulia dan Perhiasan
Kali ini kita coba mengulas peluang penjualan batu mulia dan perhiasan. Dalam dunia perbatu muliaan banyak sekali jenis batu mulia, di Indonesia ada beberapa batu mulia yang paling digemari: Batu Zamrud Blue Safir Ruby Topaz Aquamarine Alexandrite (Color Change) Batu...
Peluang Menghemat Biaya Komunikasi Antar Karyawan Perusahaan
Indosat Pintar Solusi Hemat Komunikasi untuk UKM Indonesia Di pertengahan tahun 2013, Indosat mengeluarkan kartu perdana yang bisa Telepon Gratis dan SMS Gratis ke sesama nomor Pintar Indosat dengan mengisi pulsa Rp. 30.000,- per bulan. Apa yang dimaksud kartu PINTAR...
Kesempatan Bisnis Sepatu Online Masih Terbuka Lebar
Bisnis Sepatu Online Berdasar hasil pengamatan kami belakangan ini, bisnis sepatu pria dan sepatu wanita masih sangat menggiurkan. Secara keseluruhan, harga sepatu pria dengan modal dari kulakan sepatu di Bandung berkisar Rp. 150.000 memiliki harga jual pasaran Rp....
Peluang Bisnis Kacang Mete
Kacang Mete Kacang Mete (Cashews Nut) adalah makanan ringan yang lezat dan kaya akan kandungan gizi. Kini di pasaran tersedia banyak rasa kacang mete mulai dari rasa gurih sampai pedas. Penjualan terbesar kacang mete untuk wilayah Indonesia adalah saat muslim lebaran,...
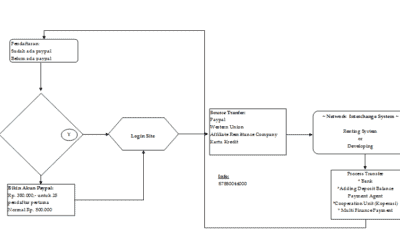
Remittance Online ~ Flow Chart
Business Process So that, Indonesian workers in foreign countries may make purchases or installment payments for fixed assets located in Indonesia. This system can be used for means of payment transactions between foreign trade. Application examples: An Indonesian...
Peluang Kerjasama Usaha
Peluang kerjasama usaha dapat diartikan menanamkan investasi dengan metode bagi hasil dengan pihak kedua. Hal ini kita lakukan semata-mata untuk mengukur sejauh mana kemampuan kita dalam berbisnis serta mengetahui prosentase keuntungan atau kerugian dari investasi...
Peluang Usaha Kuliner
Membahas masalah peluang usaha dan perkembangannya, peluang usaha kuliner merupakan peluang kerja yang paling banyak diminati terutama oleh pengusaha rumahan. Pasalnya jenis usaha ini erat hubungannya dengan kultur budaya bangsa kita yang beragam. Seperti yang kita...
Contoh Peluang Usaha Yang Paling Mudah
Di jaman yang serba sulit ini, setiap orang berlomba-lomba menciptakan peluang usaha baik dengan modal besar maupun pas-pasan. Sebenarnya berapapun modal kita, besar atau kecil semuanya punya potensi menghasilkan keuntungan. Untuk kemajuan sebuah bisnis tidak hanya...
Jasa Landing Page Murah
Bagi Anda yang ingin berpromosi namun belum memiliki website, Anda dapat pasang di website ini, harga mulai Rp. 550.000,- (life time, selama website perantara.net ini masih berdiri).
Wajib pasang iklan Google Rp. 1.150rb (Saldo iklan 1jt, shared open dashboard), Total Rp. 1.7jt (Landing Page + Iklan Google untuk 30 hari dengan total saldo anggaran iklan Rp. 1jt).
Kami hanya menerima pembuatan landing page untuk produk legal, no riba, no cabul, no maksiat, dan produk yang berbeda yang belum ada di Perantara.Net. SEO website ini cukup kuat, ini kelebihannya.






